Khuddam
Menu
DÉPARTEMENTS
MAJLIS-E-AMILA
QAIDEEN MAJLIS
AITMAD
TALIM
TARBIYYAT
MAAL
TABLIGH
SEHAT-E-JISMANI
TEHRIK-E-JADID
WAQAR-E-AMAL
ATFAL
UMUR-E-TULABA
NAU MUBA’INE
ISHA’AT
KHIDMAT-E-KHALQ
TAJNID
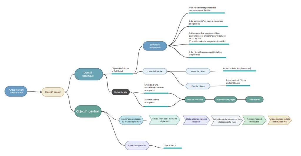
WAQF-E-NAU
MUHASIB
BIBLIOTHÈQUE
AT-TARIQ
MÉDIA
ÉVÈNEMENTS MKAF
DIVERS
HORAIRES PRIERES
E-SHOP
LETTRE AU CALIFE
Catégorie :
Waqf-e-nau
Planning Waqf-e-nau 2023-2024
PDF
Product successfully added to the cart!